社会 心理 学 就職





社会心理学とは 大学で学ぶことや就職先は 職業情報サイト キャリアガーデン Career Garden

社会心理学とは 大学で学ぶことや就職先は 職業情報サイト キャリアガーデン Career Garden

学过心理学的你现在工作如何 对高考志愿填报相关专业的同学有什么建议 知乎

学过心理学的你现在工作如何 对高考志愿填报相关专业的同学有什么建议 知乎

日本留学 你想学的心理学专业到底是什么 腾讯新闻

日本留学 你想学的心理学专业到底是什么 腾讯新闻

心理咨询师 心理咨询师培训 报考专业 安徽行知健康管理有限公司

心理咨询师 心理咨询师培训 报考专业 安徽行知健康管理有限公司

心理学专业前景怎么样 知乎

心理学专业前景怎么样 知乎

日本考学须知 人间科学部到底是什么 知乎

日本考学须知 人间科学部到底是什么 知乎

日本考学须知 人间科学部到底是什么 知乎

立正大学心理学部 大学院修士課程 対人 社会心理学専攻 大学院進学相談会開催のお知らせ 心理学研究科 Facebook

立正大学心理学部 大学院修士課程 対人 社会心理学専攻 大学院進学相談会開催のお知らせ 心理学研究科 Facebook

日本大学热门专业 心理学专业介绍 知乎

日本大学热门专业 心理学专业介绍 知乎

明治学院大学心理学部 心理学科紹介 卒業後の進路

明治学院大学心理学部 心理学科紹介 卒業後の進路

心理学编年史 一图知晓心理学的前世与今生 心理学文章 壹心理

心理学编年史 一图知晓心理学的前世与今生 心理学文章 壹心理

心理学部が 圧倒的に 就職に有利な3つの理由 ノリトラス

心理学部が 圧倒的に 就職に有利な3つの理由 ノリトラス

センタンやイデアラボ 応用社会心理学研究所のような 心理学を活かして事業を展開している企業への就職は考えなかった Peing 質問箱

センタンやイデアラボ 応用社会心理学研究所のような 心理学を活かして事業を展開している企業への就職は考えなかった Peing 質問箱

日本考学须知 人间科学部到底是什么 知乎

日本考学须知 人间科学部到底是什么 知乎

心理学 心理学 日本东京乐之教育私塾 日本升学 在日升学 留学

心理学 心理学 日本东京乐之教育私塾 日本升学 在日升学 留学

日本留学 你想学的专业到底是什么 人间科学部 网易订阅

日本留学 你想学的专业到底是什么 人间科学部 网易订阅

大学生幸福感教育的积极心理学解析下载 在线阅读 爱问共享资料

大学生幸福感教育的积极心理学解析下载 在线阅读 爱问共享资料

心理学ワールド 55号 キャリア形成と就職の心理学 日本心理学会

心理学ワールド 55号 キャリア形成と就職の心理学 日本心理学会

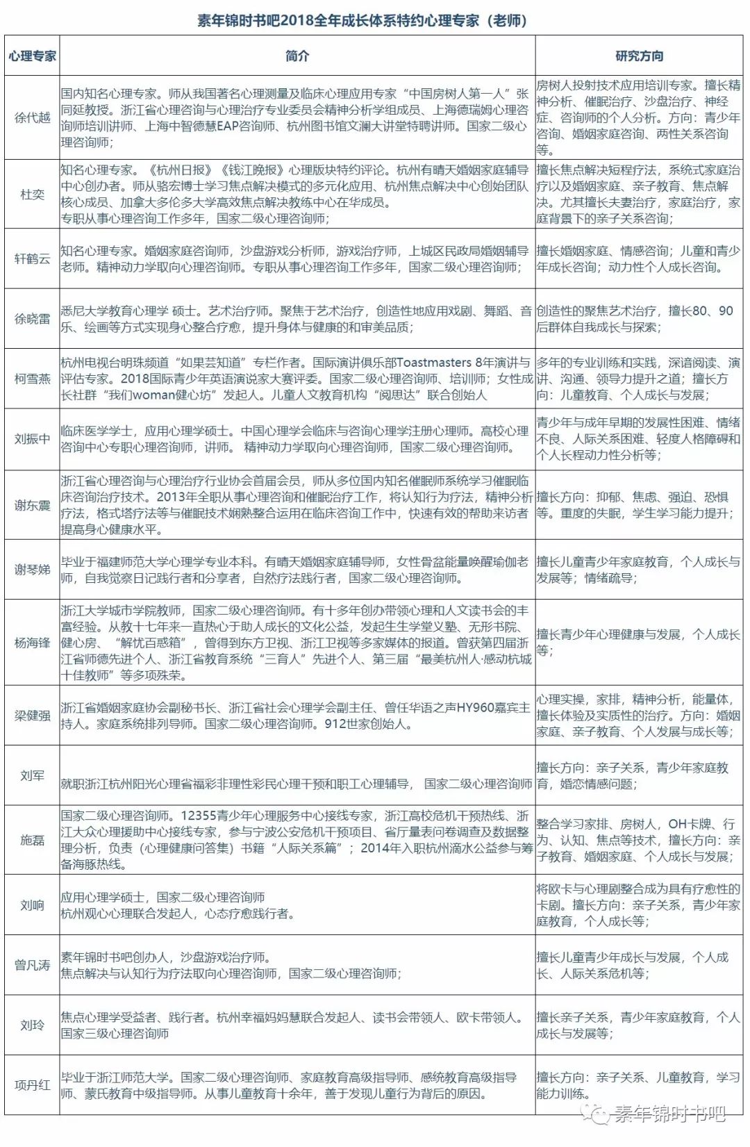
素年锦时心理书吧2018年会员制度与全年成长体系 素年锦时书吧 微信公众号文章阅读 Wemp

素年锦时心理书吧2018年会员制度与全年成长体系 素年锦时书吧 微信公众号文章阅读 Wemp

心理学与生活 第19版 悦心理网

心理学与生活 第19版 悦心理网

初一英语 领跑开学季 名师巧讲核心考点 Ke Youdao Com

初一英语 领跑开学季 名师巧讲核心考点 Ke Youdao Com

Source : pinterest.com